Little Einstein, 2018

picture of laptop with website on screen

Click image to open on InVision


The purpose of the Little Einstein project is to create a online store/community for a brick and mortar toy store. The premise is that the owner of this store wants to close the physical location and move online, and would like to keep the small community vibe while adding features that exist in e-commerce websites. This was a 3-week long, 4-person team project.

Research

chart comparing features of different toy stores

As a team, we set out to explore different toy stores in Brooklyn. We visited multiple toy stores in order to interview parents, store owners, as well as other customers browsing the store. We also observed the interactions happening in the store. All of this was done in order to figure out what is most important to the different people in the toy store.

Brainstorming/Card Sorting

two men standing in front of whiteboard

The next step in the process was to brainstorm as a team. We brainstormed in multiple phases. The team began by simply listing features and concepts that were seen as important to the toy store. We then attempted to sort those features through creating a mind map. Afterwards, we wrote down the names of potential toys on cards, and sorted the cards by age catergory and by STEAM category. Through this multi-phase approach, we gained a deeper understanding of what needs to be done.

User Personas & Flows

diagrams that include descriptions of user personas

User Personas



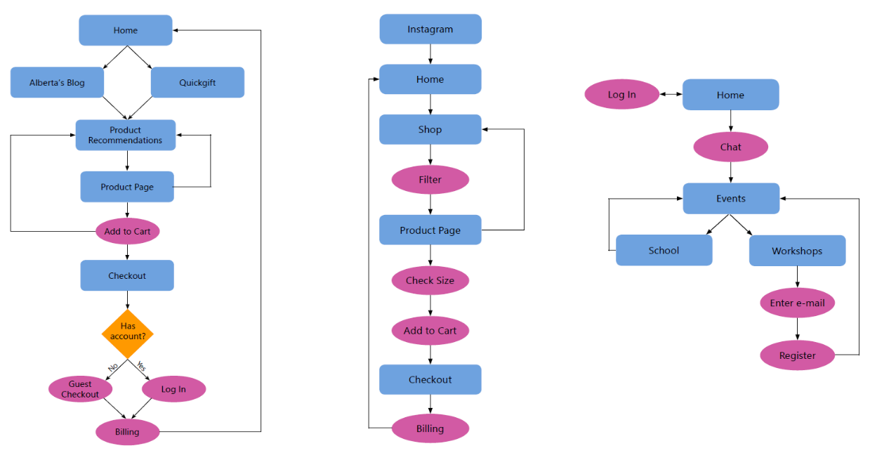
flow charts of ways users would use the website

User Flows


As part of the process, I was tasked with creating four user personas for potential customers of the site. These personas were each created with a specific type of customer in mind, with a set goal that would test one of the features of our site. These were made in InDesign.

Paper Prototype & User Testing

different screens of the website on paper

After thinking about the features that we wanted to keep on the site and consulting with some potential users, the first paper prototype was created. After making the prototype, each member of the group set out to test it with a variety of users. Through user testing, we found that there were features that were missing - like a registration button for workshops. Some features were unnecessary - like viewing the toy in AR. Some features simply needed a tweak - like a better product layout page.

Sitemap

diagram of how different parts of the site relate

After taking into consideration both our initial plans and feedback from user testing, we sat down and created a sitemap. This was done in order to logically make sense of all the different features that we wanted to keep, as well as create an order for our layout. I created the final product in InDesign.

Interactive Prototype & User Testing

picture of laptop with website on screen

The final prototype was created in two phases. First - the initial interactive prototype was made using our previous user testing feedback while keeping to the goals stated in the project brief. This version was then user tested, and using feedback from our user testing sessions, the final version, seen above, was created.



Group members: Karan Prancheti, Pratik Jain, Folajimi Onadeko
Class: User Experience Design
Professor: Dana Karwas